康养旅游,顾名思义为健康养生类旅游,国际上,一般被称为医疗健康旅游。近两年,康养旅游作为新兴旅游产品,越来越受青睐。
行业产品体系:康养旅游由三大产品体系构成
康养旅游由三大产品体系构成:即康养旅游产品、康疗旅游产品和康体旅游产品,各产品又包含各种细分产品。下表为三大产品的特点及要求:


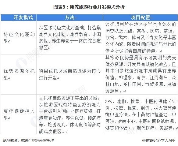
行业发展模式:康养旅游有三大开发模式
康养旅游有三大开发模式:特色文化驱动型模式、优势资源依托型模式、康疗保健植入型模式,各种模式具有不同的打造方法和配置不同的项目:

行业市场前景:多种正向因素作用下,康养旅游发展将成蓝海
近年来,随着人们对健康生活的重视,“大健康”产业正快速迈入新一轮的增长。作为把旅游业和“大健康”产业结合的康养旅游,拥有着良好的市场环境,是发展空间巨大的蓝海市场。我国健康产业仅占全国GDP的4%-5%,远低于欧美、日本等发达国家水平,发展空间巨大。“十三五”,我国健康产业或破10万亿市场规模。作为国家鼓励发展的健康产业的重要组成部分,康养旅游在多种正向因素作用下,正在发展成一片蓝海!

Copyright © 1998-2026 深圳前瞻资讯股份有限公司 All rights reserved. 违法和不良信息举报电话:400-639-9936 粤ICP备11021828号-2 增值电信业务经营许可证:粤B2-20130734
在线咨询