
图片来源于摄图网
新能源又称非常规能源,一般指在新技术基础上,可系统地开发利用的可再生能源,包含了传统能源之外的各种能源形式。新能源主要包括核能、太阳能、风能、地热能、海洋能、氢能等。
从全球和中国的能源消费总量情况看,中国能源消费量约占全球能源消费总量的三分之一。从中国能源利用结构看,新能源占比仅在20%左右,新能源利用程度仍然不够;煤炭在我国能源消费中占有很大比重,煤炭燃烧是我国生态环境破坏的最大污染源。总而言之,环境污染严重、生态系统退化的问题接踵而来,但是为保障经济平稳运行和人们正常生活能源消费总量无法下降;因此,开发和利用新能源、走可持续发展道路势在必行。综上,新能源产业市场前景广阔。
图表:新能源的分类

根据《能源发展战略行动计划(2014-2020年)》,未来我国新能源利用仍然以发电为主要发展方向,对于风电、核电、太阳能发电均作了具体规划。值得注意的是,随着新能源汽车的发展,氢能利用将受到更多的关注,研发力度也将持续加大。
图表:新能源的利用趋势

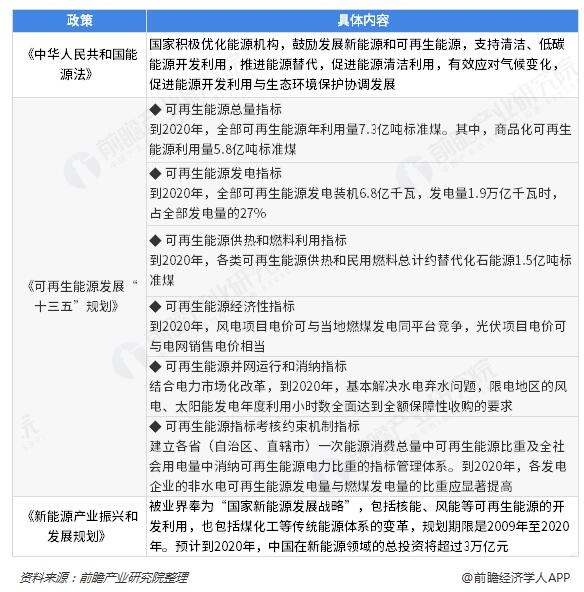
新能源行业发展至今,离不开国家政策的支持。自2005年以来,我国政府出台了很多关于新能源发展的政策,来推动和鼓励新能源在我国的发展,并制定了一系列发展目标。根据国家统计局公布的《战略新兴产业分类(2018)》,新能源产业已经被作为国家战略新兴产业。
图表:中国新能源行业相关政策

图表:中国新能源产业园区综合竞争力排行榜TOP 10

Copyright © 1998-2026 深圳前瞻资讯股份有限公司 All rights reserved. 违法和不良信息举报电话:400-639-9936 粤ICP备11021828号-2 增值电信业务经营许可证:粤B2-20130734
在线咨询