
2020年中国5G政策类型汇总
通信产业是关乎到国家信息发展和居民生活需要的重要行业,受到了国家的严格管理。5G作为通信产业的一部分以及未来几年的主要发展方向,在国内市场中存在统一的监管政策框架。国家工信部在频谱分配、牌照发放等方面进行着统一管理,目前我国政府已将移动通信网络作为重要基础设施,采取了非常积极的产业发展政策,为5G产业的发展消除政策体制上的阻碍,以求在5G全球竞争中占据主动地位,在标准制定中占有重要地位,提高国家整体竞争实力。
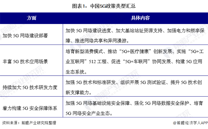
具体来看,全国5G政策类型大致可分为四个方向:一是对5G相关基地建设部署进行支持,以此推进5G网络建设进度;二是对5G技术应用场景进行培育,即促进5G产业与各产业融合发展、协同进步;三是加大5G技术研发力度,即加强研发技术,对研发工程进行一定的补贴;四是构建5G安全保障体系,加强安全保障措施,构建良好的产业生态环境。

从2017年政府工作报告首次提到“5G”,再到2019年5G应用从移动互联网走向工业互联网,进入商用元年,国家政策对5G的重视度不断上升。2020年是5G发展的关键年份,中央政治局会议、国务院常务会议、中央政治局常务会等会议和相关文件多次强调“加快5G商用步伐”,充分体现了5G基建对于拉动新基建和经济增长的重要性和紧迫性。

2020年各省市5G现状及规划汇总
2018年11月,工信部确定向中国移动、中国联通以及中国电信三大运营商进行5G频谱分配。这标志着我国5G准备工作已经就绪。据前瞻产业研究院发布《2020-2025年中国5G产业发展前景预测和产业链投资机会分析报告》汇总,2019年下半年,三大运营商已相继在58个城市推出试点计划,各省市也纷纷出台相关产业规划,既明确了未来5G的发展目标,同时也为未来5G的发展规划了详细的实施路径,并提出了切实可行的发展建议。




行业发展重点政策及规划解读
1、 《“十三五”国家信息化规划》
2016年12月,国务院印发《“十三五”国家信息化规划》,提出“到2020年,5G技术研发和标准制定取得突破性进展并启动商用”的发展目标。

2、 《信息通信行业发展规划2016-2020》
2016年12月,工信部发布《信息通信行业发展规划2016-2020》,提出支持5G标准研究和技术试验,推进5G频谱规划,启动5G商用。成为5G标准和技术的全球引领者之一。

更多数据请参考前瞻产业研究院《中国5G产业发展前景预测与产业链投资机会分析报告》,同时前瞻产业研究院提供产业大数据、产业规划、产业申报、产业园区规划、产业招商引资等解决方案。
Copyright © 1998-2026 深圳前瞻资讯股份有限公司 All rights reserved. 违法和不良信息举报电话:400-639-9936 粤ICP备11021828号-2 增值电信业务经营许可证:粤B2-20130734
在线咨询